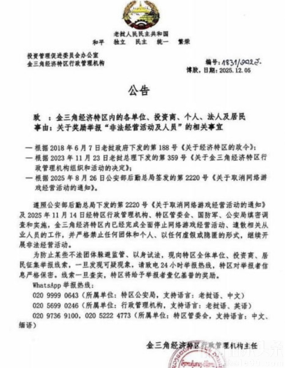
伯乐头条专讯:金三角经济特区这两天亮出了一张“重拳整治的新牌面”。特区管理机构联合公安、军方发布最新公告:凡是举报非法经营活动、违法人员线索并查实的,最高可获得一亿基普奖励。力度之大,让不少在地居民直呼“这是来真的”。
根据公告内容,这次整治并非临时起意,而是多份高规格文件叠加落地的结果。包括2018年老挝政府第188号《经济特区法令》、2023年第359号关于特区行政管理组织的总理决定,以及2025年公安部后勤总局第2220号《关于取消网络游戏经营活动的通知》。随着政策密集推进,特区内部已经在11月完成全面清退网络娱乐业务及相关从业人员的动作。
这么说吧,特区的态度已经十分明朗:停止,就是彻底停止;禁止,就是绝不留口子。任何单位或个人若还想打“擦边球”,不论以什么包装形式继续从事非法经营,一旦被发现,后果恐怕比想象中要严厉得多。
为了防止少数不法团队继续伺机而动,特区方面开放了三条24小时举报热线,支持老挝语、中文、英语等多种语言,并承诺对举报人信息严格保密。换句话说,只要掌握线索,不论身处社区、企业或园区,随时都能“一键直达”执法部门。
公告的最后一句话也颇为硬气——
“特区现在举报有奖了,一个亿。”
这句话既像提醒,又像宣示:清理整顿进入深水区,任何侥幸空间都正在加速消失。

