伯乐头条专讯:柬埔寨商业博彩委员会(CCGC)总秘书处近日正式对外发布公告,公布目前经国家审查并予以认可的合法赌场名单。官方明确强调:凡未出现在该名单中的园区赌场或博彩场所,均不具备合法经营资格,将成为下一步重点打击和清理对象。
这份名单,某种程度上也被业内视为一张“生死表”。
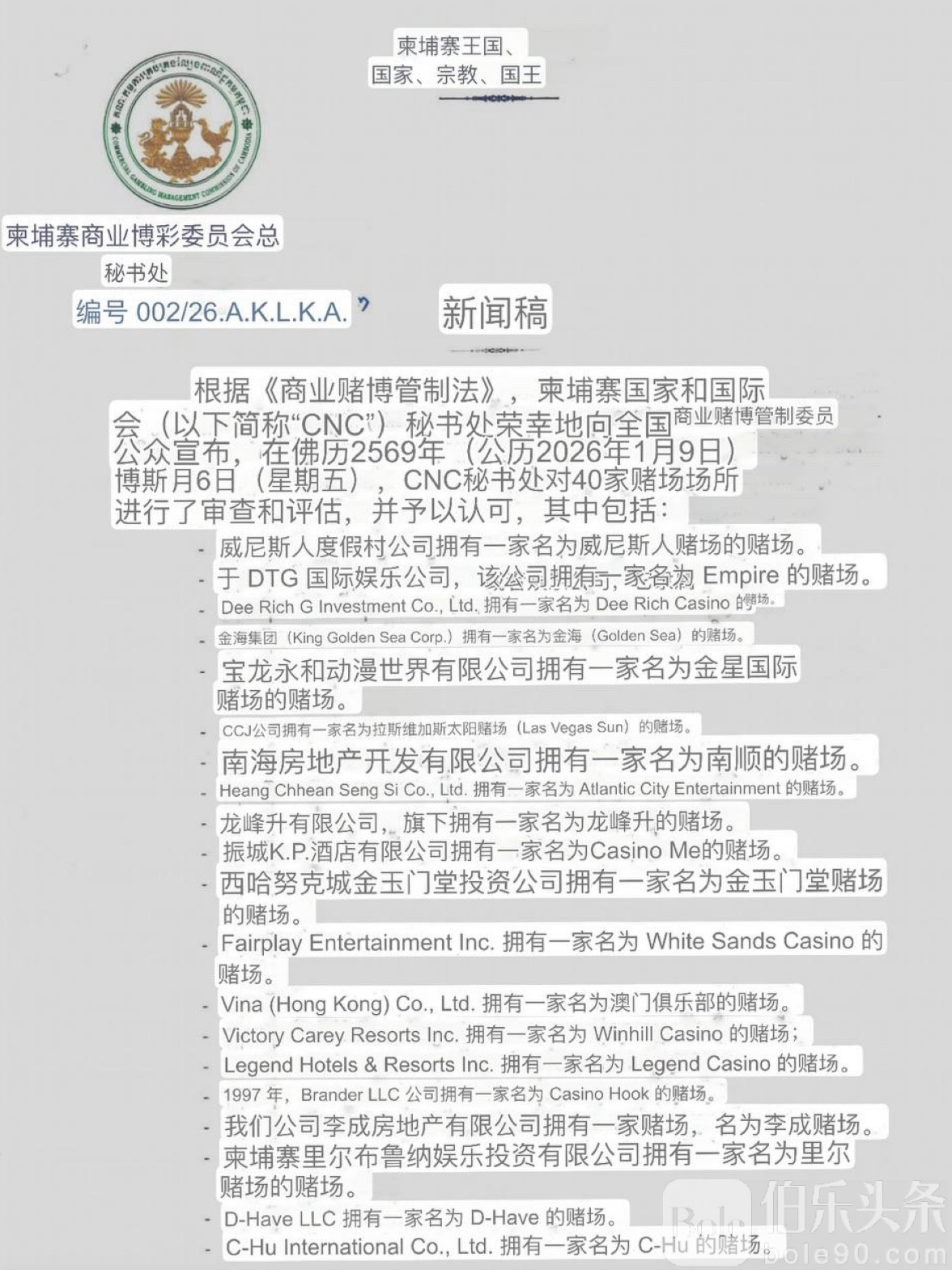
公告指出,根据《商业赌博管制法》相关规定,柬埔寨国家和国际商业赌博管理秘书处(CNC)已于佛历2569年(公历2026年1月6日,星期五),对全国范围内的赌场场所展开集中审查与评估。
经过逐一核查经营资质、股权结构、合规状况及相关文件后,共有40家赌场通过审核并获得官方认可。换句话说,这40家赌场目前属于“合法运营范围”。
在公布的名单中,既包括市场上较为知名的大型综合赌场项目,也涵盖部分区域性、边境型赌场。例如:
• 威尼斯人度假村公司旗下的威尼斯人赌场
• DTG国际娱乐公司运营的 Empire赌场
• 金海集团旗下的 Golden Sea(金海)赌场
• Legend Hotels & Resorts Inc. 运营的 Legend Casino
• Victory Carey Resorts Inc. 旗下 Winhill Casino
• 新宝藏湾国际酒店有限公司旗下 HP Signature Resort赌场
• 金绿洲娱乐有限公司旗下 Tri-Moria赌场
• Golden River Resort(Cambodia)旗下 Diamond Bridge Casino
• 红灯笼国际赌场酒店
• 太阳城(Sun City)赌场
• Siha Casino(Cambodia)
• Casino Royal Lehigh
• 以及多家边境和省份区域赌场
(完整名单已由CNC秘书处正式发布)
官方在公告中特别提醒国内外公众:
合法赌场名单以此次公布结果为准。任何未通过审查、未列入名单的赌场或博彩园区,哪怕此前仍在运营,在法律层面都不被认可。
业内人士普遍认为,这一动作并非“例行公示”,而是为后续整顿行动提前划清边界。在当前柬埔寨持续加强博彩监管、压缩灰色空间的大背景下,未上榜的园区,接下来面临的或许不仅是关停风险,更可能涉及执法、清查乃至刑责问题。

