4月13日-三方汇率:
8.28
(仅供参考)
头条新闻
在菲指南
旅游推荐
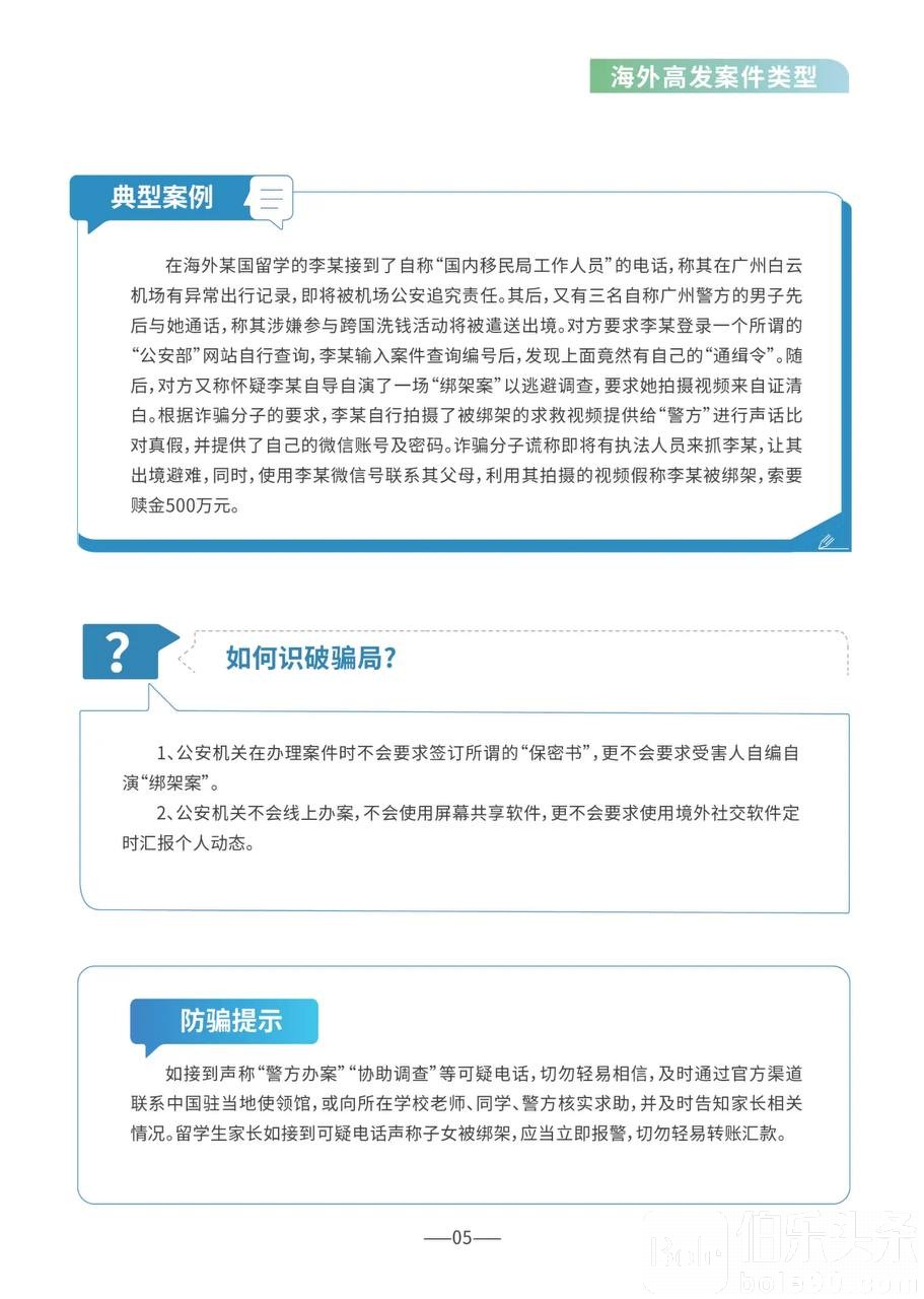
公安部刑侦局公布最新 《海外防范电信网络诈骗宣传手册》
2024-07-01 17:56:39
伯乐小灵通
20523
伯乐头条专讯:近日,公安部刑侦局公布最新 《海外防范电信网络诈骗宣传手册》。
根据公安部官微公众号,此手册是按照中宣部公安部联合部署开展的"全民反诈在行动"集中宣传月活动有关安排。
为应对日益增长的电诈案件,国家反诈中心联合外交部领事保护中心和教育部留学服务中心制作推出《海外防范电信网络诈骗宣传手册》,有重点、有针对性地揭骗术、解案例、讲防范、发提示、出工具,进一步提高海外中国公民识骗防骗的意识能力。
分享